(原标题:【全网最全】2025年新能源客车行业上市公司全方位对比(附业务布局汇总、业绩对比、业务规划等))
以下数据及分析来自于前瞻产业研究院新能源客车研究小组发布的《中国新能源汽车行业市场前瞻与投资战略规划分析报告》
行业主要上市公司:宇通客车(600066.SH)、中通客车(000957.SZ)、中国中车(601766.SH)、安凯客车(000868.SZ)、福田汽车(600166.SH)、金龙汽车(600686.SH)、比亚迪(002594.SH)、东风股份(600006.SH)、长安汽车(000625.SZ)
本文核心数据:新能源客车代表企业营收;新能源客车代表企业利润;新能源客车代表企业业务结构
1、新能源客车产业链上市公司汇总
新能源客车是当前我国汽车行业企业在新能源领域研发生产和竞争的重点领域之一。近年来在国家不断出台鼓励新能源客车发展政策的情况下,国内新能源客车市场得以快速发展。目前,我国新能源客车产业的上市公司数量较多,分布在各产业链环节。其中,涉及核心的新能源客车整车制造的上市公司主要有宇通客车、中通客车、亚星客车、安凯客车、福田汽车、金龙汽车、比亚迪、东风汽车、长安汽车等。







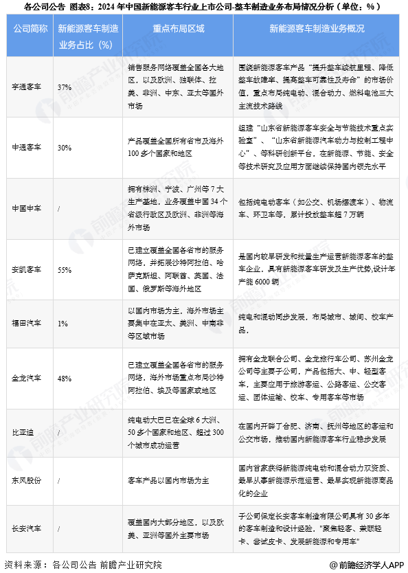
2、新能源客车行业上市公司整车制造业务布局对比
在新能源客车行业的上市公司中,安凯客车、中通客车、金龙汽车、宇通汽车的新能源客车业务占比相对较高,以新能源客车为核心业务布局,而福田汽车、东风股份等以乘用车、商用车,以及燃油车、新能源车多元化布局为主,新能源客车的业务占比较小;从布局区域来看,大部分企业销售覆盖国内外市场,全球化经营特征明显。

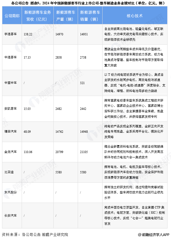
3、新能源客车行业上市公司整车制造业务业绩对比
从新能源客车整车制造业务经营规模来看,金龙汽车、宇通客车在2024年相关业务营收均超过100亿元,其他上市公司的新能源客车业务规模则相对较小;从产销情况来看,宇通客车、福田汽车以及金龙汽车产销量较高。

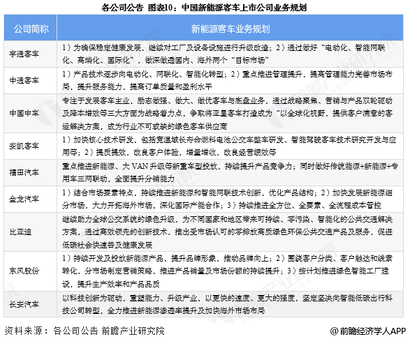
4、新能源客车行业上市公司业务规划对比
近年来,新能源客车行业加速市场渗透、技术创新突破趋势明显。从行业上市企业的业务规划来看,重点聚焦在拓展国外销售市场、智能化技术创新提升、企业生产及管理提质升效等方面。

更多本行业研究分析详见前瞻产业研究院《中国新能源产业园发展模式与投资战略规划分析报告》

推荐阅读:
慈溪农村商业银行重大关联交易:第二大股东关联企业向该行贷款1.5亿元,占上季末资本净额比例1.34%
《历史文化中的中华民族共同体100讲》新书发布暨学术研讨会在京举行,《历史文化中的中华民族共同体100讲》新书发布暨学术研讨会在京举行








